五年级数学上册3.倍数与因数(含详解)(北师大版)

https://i0.hdslb.com/bfs/openplatform/7c08cc5f0ab7b67c717fcc86b38280e34155c4b7.jpg

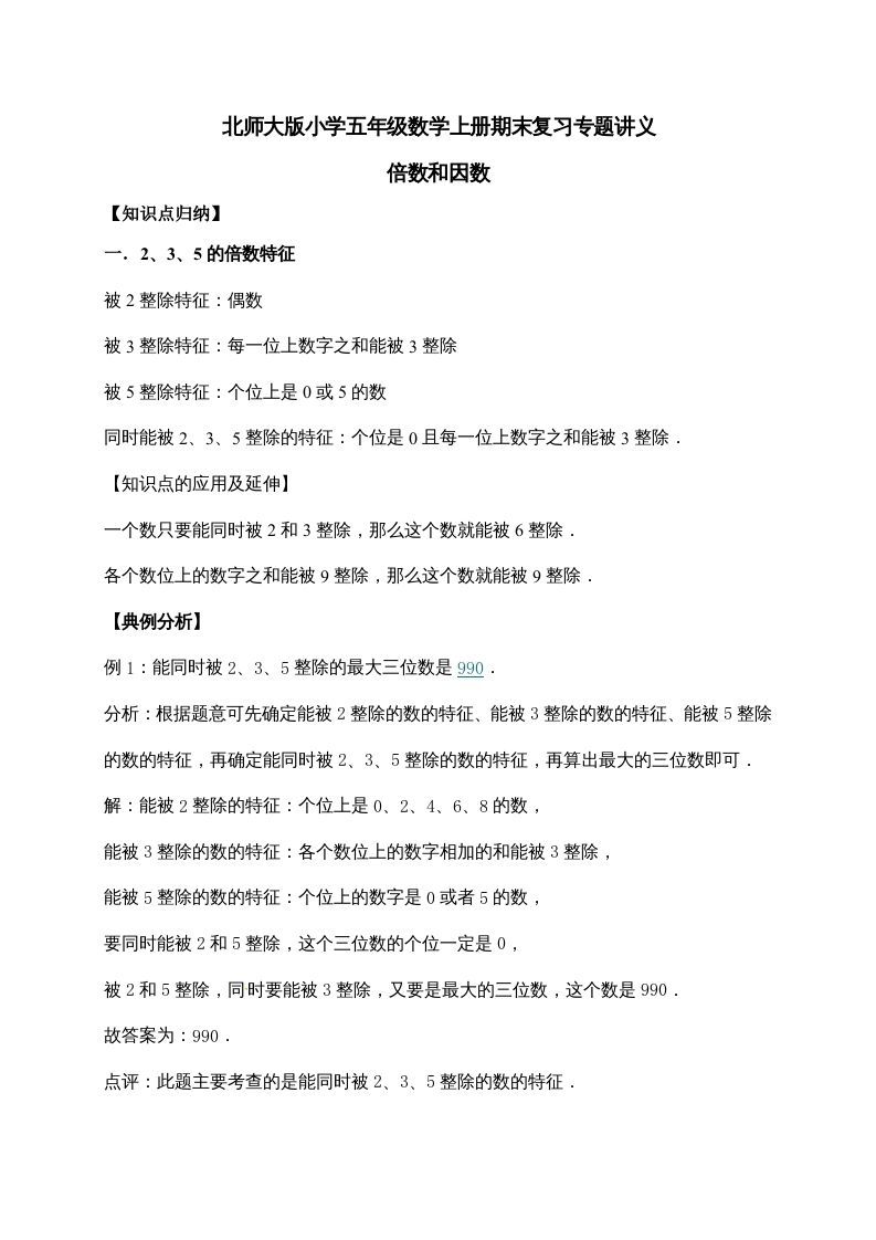
图片[2]-五年级数学上册3.倍数与因数(含详解)(北师大版)-七宝:认真做好一件事
图片[3]-五年级数学上册3.倍数与因数(含详解)(北师大版)-七宝:认真做好一件事
图片[4]-五年级数学上册3.倍数与因数(含详解)(北师大版)-七宝:认真做好一件事

——预览已结束,还剩21页未读

© 版权声明
THE END
喜欢就支持一下吧
点赞5 分享
五年级数学上册3.倍数与因数(含详解)(北师大版)-七宝:认真做好一件事
五年级数学上册3.倍数与因数(含详解)(北师大版)
此内容为免费资源,请登录后查看
0
免费资源
评论 抢沙发
头像
欢迎您留下宝贵的见解!
提交
头像

昵称

取消
昵称表情代码图片

    暂无评论内容