首页
自研软件商城
教育内容
幼儿教育
小学教学
初中教学
高中教学
优质课程
AI智能体
豆包教程
智能体
龙虾教程
AI其他
精选副业
优选副业
搬运专区
电商教程
淘宝教程
拼多多教程
咸鱼教程
抖店教程
京东教程
跨境教程
自媒体教程
小红书
快手
抖音教程
视频号
IT教程
编程教程
易语言
C/C++
java教程
python教程
逆向教程
APP逆向
Js逆向
Win逆向
精选软件
独家软件
优选PC软件
APP精选
发布
发布文章
创建话题
创建版块
发布帖子
开通会员 尊享会员权益
登录
注册
找回密码
快速登录
首页
自研软件商城
教育内容
幼儿教育
小学教学
初中教学
高中教学
优质课程
AI智能体
精选副业
电商教程
自媒体教程
IT教程
精选软件
开通会员 尊享会员权益
登录
注册
找回密码
快速登录
96.1W+
27.2W+
1
更多资料
搜索内容
qibaoay
10枚徽章
七宝
管理员
内部群可享受更为优质的内容,实时信息风向标,优质大课,还有代找服务等等。详情联系站长。
关注
私信
素材来源于网络,谨慎甄别,防范被割韭菜
加入会员即可享受网站所有权益
切勿相信,视频或者链接中的二维码、微信号,保护自己的小荷包
文章
27138
收藏
0
评论
16
版块
0
帖子
0
粉丝
1
【期中复习专项训练】专题03 勾股定理(考题猜想,压轴必刷7大题型)(原卷版).pdf
免费资源
优质课程
# 教育
# 学习
# 资料
9天前
0
47
9
【期中复习考点清单】清单03 勾股定理(6个考点清单 7个题型解读)(原卷版).pdf
免费资源
优质课程
# 教育
# 学习
# 资料
9天前
0
27
5
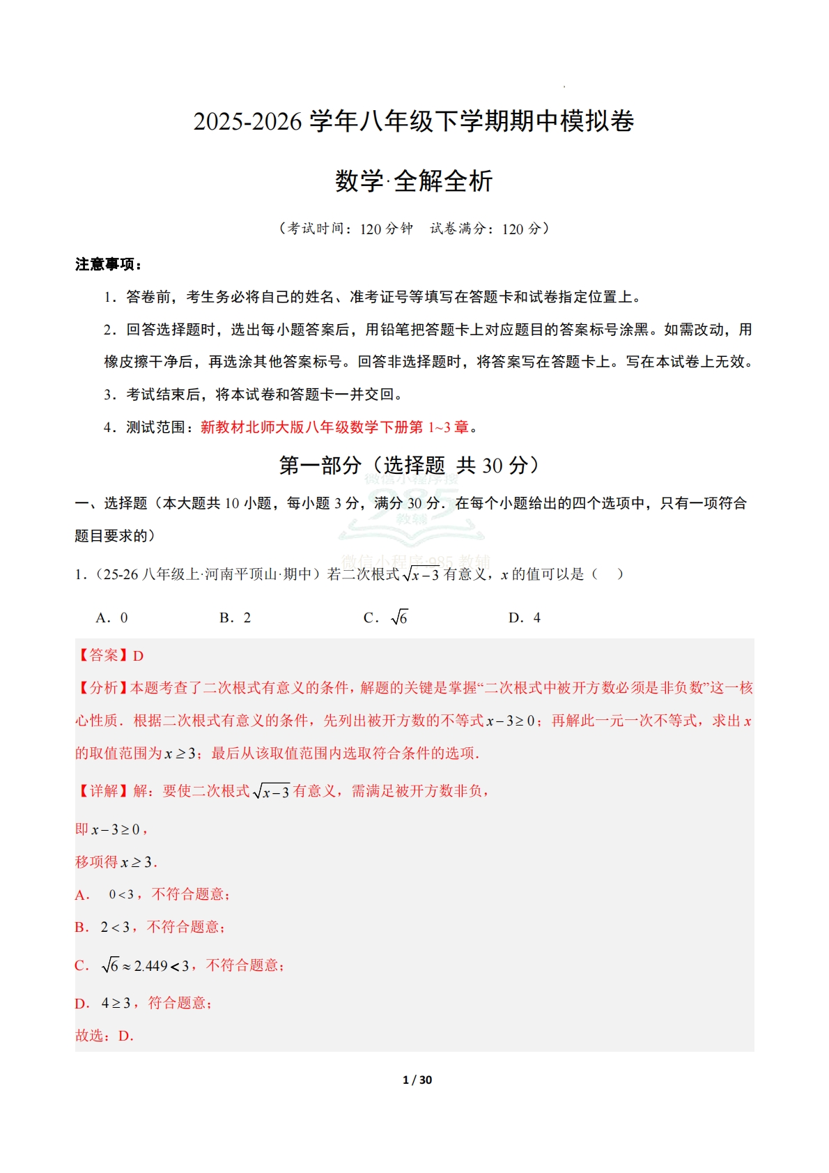
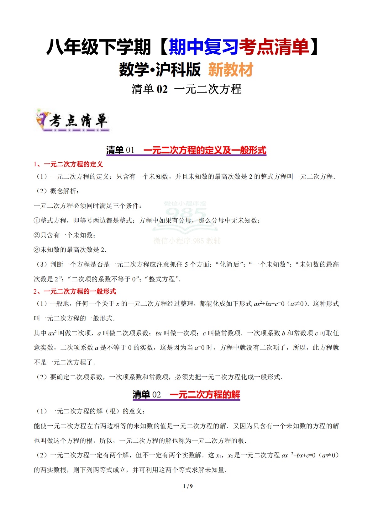
【期中复习考点清单】清单02 一元二次方程(4个考点清单 9个题型解读)(原卷版).pdf
免费资源
优质课程
# 教育
# 学习
# 资料
9天前
0
36
10
【期中复习考点清单】清单01 二次根式(5个考点清单 9个题型解读)(原卷版).pdf
免费资源
优质课程
# 教育
# 学习
# 资料
9天前
0
28
12
八年级数学下学期期中真题重组卷(新教材北师大版)(全解全析).pdf
免费资源
优质课程
初中教学
教育内容
# 教育
# 学习
# 资料
9天前
0
50
9
八年级数学下学期期中真题重组卷(新教材北师大版)(考试版A4).pdf
免费资源
优质课程
初中教学
教育内容
# 教育
# 学习
# 资料
9天前
0
34
5
Unit 5 Water is life(任务型阅读) (解析版).pdf
免费资源
优质课程
# 教育
# 学习
# 资料
9天前
0
29
9
Unit 5 Water is life(任务型阅读) (原卷版).pdf
免费资源
优质课程
# 教育
# 学习
# 资料
9天前
0
33
12
Unit 5 Water is life 单元核心知识(背诵默写任务单)(默写版).pdf
免费资源
优质课程
# 教育
# 学习
# 资料
9天前
0
49
14
Unit 5 Water is life 单元核心知识(背诵默写任务单)(背诵版).pdf
免费资源
优质课程
# 教育
# 学习
# 资料
9天前
0
29
15
加载更多
搭建本站同款模板
想要搭建同款可以联系七宝
查看详情
在手机上浏览此页面
登录
没有账号?立即注册
用户名或邮箱
登录密码
记住登录
找回密码
登录
社交账号登录
使用社交账号登录即表示同意
用户协议
、
隐私声明
注册
已有账号,立即登录
设置用户名
邮箱
验证码
发送验证码
设置密码
重复密码
注册
已阅读并同意
用户协议
、
隐私声明
扫码登录
使用
其它方式登录
或
注册
扫码登录
扫码登录即表示同意
用户协议
、
隐私声明